5432地下城什么意思(文娱速览阅文回应作者合约等争议)

5432地下城什么意思(文娱速览阅文回应作者合约等争议)

admin 2025-10-17 看点 2 次浏览 0个评论

年报和一季报发布的时节,大事件不少。泡泡玛特融资1亿美元;负责人因盗版获刑的鼠绘表示将重生;去年巨亏23亿的北京文化被指

4月27日,阅文集团宣布,原联席CEO吴文辉调任为非执行董事,腾讯集团副总裁、腾讯影业CEO程武接任阅文CEO,腾讯平台与内容事业群副总裁侯晓楠任阅文集团总裁。

吴文辉在内部信中透露,他和梁晓东、商雪松、林庭锋等部分高管团队成员一起从管理职务切换为集团顾问的角色。吴文辉表示,“我们已经完成了商业模式创建和优质资源整合的阶段性光荣使命”。程武也回复了一封邮件,主题为“带着阅文升级的希冀,继续向未来进发”。

详见:“动荡”的阅文,被腾讯接管升级

针对腾讯接管阅文后坊间流传的各种争议,阅文新任高管做出了回应:

文娱速览:阅文回应作者合约等争议,腾讯阿里等投资注资华谊

引发热议的阅文签约合同问题

文娱速览:阅文回应作者合约等争议,腾讯阿里等投资注资华谊

唐家三少、天蚕土豆、梦入神机、爱潜水的乌贼等知名网文作者纷纷表态

1. 这份合同并非2020年4月28日新推出,而是来自2019年9月。

阅文管理层非常重视对这份合同的批评和意见,在假期后的5月6日,新任高管会和作家举办恳谈会,就相关事宜进行讨论。

程武、侯晓楠、阅文总编辑杨晨和主要内容负责人都将与会,阅文表示虽然恳谈会不可能覆盖到每一位作家,但希望更多的作家伙伴们能参与进来、群策群力,阅文的编辑团队也对作家的意见展开多种形式的调研。

2. 阅文新团队上任伊始就坚定地认为要巩固和保持付费模式,外界传闻“全部免费阅读”是不实消息。

3. 微信读书是阅文渠道的合作伙伴之一。微信读书针对阅文版权内容的限时免费运营活动,是渠道自身运营不当,同时也是阅文渠道工作的管理失误,该活动已下线,不会对作家的收益产生任何影响。

IP动态

国产漫画月票榜

文娱速览:阅文回应作者合约等争议,腾讯阿里等投资注资华谊

腾讯动漫方面,本周排名榜首的依旧是《尸兄》,截至5月1日,《尸兄》更新到了第507话,累计收获 271亿人气,本周获得3万张月票。

本周腾讯漫画新晋作品4部:

《妹子与科学》,是一部穿越热血漫画,作者诈术士德德,目前更新到了第511话,累计收获88亿人气,本周获得1.8万张月票,排名第3。

《传武》,是一部古风灵异漫画,GK工坊出品,目前更新到了第186话,累计收获103亿人气,本周获得1.1万张月票,排名第6。

《我才不是恶毒女配》,是一部以娱乐圈为题材的搞笑漫画,腾讯视频上月推出了同名改编的动画。目前,该漫画更新到了第292话,累计收获179亿人气,本周获得9320张月票,排名第8。

文娱速览:阅文回应作者合约等争议,腾讯阿里等投资注资华谊

《我的守护女友》,是一部丧尸题材的漫画,目前更新到了第113话,累计收获72亿人气,本周获得 8742张月票,排名第10。

快看漫画方面,本周排名榜首的是《某天成为公主》,截至5月1日,该漫画更新到了第73话,累计获得357万关注。

快看漫画本周新晋作品2部:

《女帝多蓝颜》,是一部穿越漫画,目前更新到了第114话,累计获得54万关注,本周排名第5。

《蓝翅》,是一部治愈向青春漫画,目前更新到了第383话,累计获得305万关注,本周排名第10。

哔哩哔哩漫画本周排名榜首的是《反派初始化》,是一部由唐漫文化出品的校园搞笑漫画,目前该作更新到了第48话,本周粉丝值88.89万。之所以成绩如此夸张有两点原因,第一个是作品本身素质优秀,并且作者在最新一话设置了一个剧情高潮,引发了读者的强烈议论,另一个原因是哔哩哔哩漫画本周开启了充值活动,投月票有福利。

文娱速览:阅文回应作者合约等争议,腾讯阿里等投资注资华谊

《反派初始化》

本周哔哩哔哩漫画应援榜Top10有4部日本漫画,分别是《辉夜大小姐想让我告白》《航海王》《地缚少年花子君》和《鬼灭之刃》。

本周哔哩哔哩漫画新晋作品3部:

《航海王》,大家都非常熟悉的作品了,5月1日正式开始全网付费,目前更新到了第978话,本周粉丝值19.77万,排名第4。

《大隐于宅》,是一部由天闻角川推出的热血玄幻漫画,目前更新到了第3话,本周粉丝值15.29万,排名第5。

《百炼成神》,是一部热血玄幻漫画,目前更新到了第560话,本周粉丝值11.02万,排名第8。

文娱速览:阅文回应作者合约等争议,腾讯阿里等投资注资华谊

有妖气漫画方面,本周排名第一的依旧是《镇魂街》,目前这部漫画更新到了第303话,累计热度值 42.94亿,本周月票数4028。

本周有妖气漫画新晋作品5部:

《锁龙》,是一部魔幻漫画,目前更新到了第160话,累计热度值8348万,本周月票数299,排名第6

《笼中人》,是一部搞笑漫画,目前更新到了第97话,累计热度值1242万,本周月票数291,排名第7 。

《迷失在世界尽头》,是一部少年魔幻漫画,目前更新到了第238话,累计热度值9871万,本周月票数215,排名第8。

《神之一脚》,是一部足球题材的漫画,目前更新到了第252话,累计热度值4433万,本周月票数212,排名第9。

《我有特别的颜艺技巧》,是一部少年推理漫画,目前更新到了第237话,累计热度值1.05亿,本周月票数212,与《神之一脚》并列第9。

国产动画周点击榜

文娱速览:阅文回应作者合约等争议,腾讯阿里等投资注资华谊

B站方面,本周排名第一的依旧是《大理寺日志》,截至5月1日,该作更新至4集,总播放量1750.8万,追番数量130万,本周综合得分2602476 。

本周B站新晋动画4部:

《百妖谱》,哔哩哔哩、绘梦动画联合出品的新作,目前更新到2集,总播放量1388万,追番数156万,本周综合得分1652986,排名第2。

《一人之下》,经典的人气旧作了,目前已经完结,或许是由于最近《一人之下》第三季更新,有很多观众开始回顾前面的剧情,导致人气陡增,目前该作总播放量1.2亿,追番数302.7万,本周综合得分 319886,排名第8。

《斗破苍穹》动态码 第二季,目前更新到23集,总播放量739.1万,追番数9.1万,本周综合得分268261,排名第9。

《仙王的日常生活》,目前已经完结,总播放量3.2亿,追番数558.3万,本周综合得分255349,排名第10。

文娱速览:阅文回应作者合约等争议,腾讯阿里等投资注资华谊

爱奇艺方面,本周排名第一的是依旧是《香肠派对》,目前热度5180,已经更新190集。

本周爱奇艺新晋动画1部,是《宠物店的小秘密》,目前更新到44集,热度3157 ,本周排名第6。

优酷方面,本周排名第一的仍然是《阿衰》第二季,目前已经更新到了第33集,热度6939。

本周优酷新晋动画3部:

《迷你小洞》,目前更新到85集,热度5432,本周排名第2。

《阿衰》,目前已经完结,热度5062,本周排名第3。

《万渣朝凰》,根据同名漫画改编的作品,目前更新到第二季第2集,热度4424,本周排名第8。

腾讯视频方面,近期更新第二季的《地下城与勇士》动画空降榜首,该作仍在《地下城与勇士》的专辑内,目前更新到了第23集(即第二季第3集),专辑播放量累计达到2.6亿次。

文娱速览:阅文回应作者合约等争议,腾讯阿里等投资注资华谊

腾讯视频本周新晋动画2部,除了《地下城与勇士》还有《迷你小洞》,目前更新到100集,专辑播放量累计达到4.亿次,本周排名第7。

TapTap二次元游戏热玩榜

文娱速览:阅文回应作者合约等争议,腾讯阿里等投资注资华谊

本周,游族网络备受关注的新游《山海镜花》开测,来到了TapTap安卓热玩榜第二位,仅次于《王者荣耀》,成为本周最热门的二次元游戏。目前《山海镜花》在TapTap上有39.4万人安装,68.9万人关注,评分6.5。另外《明日方舟》因为一周年庆典活动,热度也非常高,超过了《和平精英》,位列TapTap安卓热玩榜第三。

本周TapTap二次元游戏热玩榜新晋游戏2款,除了《山海镜花》,还有《食物语》,目前这款游戏在TapTap上有59.9万安装,82.1万人关注,本周排名第10。

一周大事件

1. 泡泡玛特融资1亿美元

据报道,潮玩品牌泡泡玛特最近完成一笔超过1亿美元的融资,由华兴新经济基金和正心谷资本领投,接近人士透露,完成本轮融资后,泡泡玛特最快于下个月就将向港交所递表申请上市。

一周前,华兴资本集团董事长、基金创始合伙人包凡曾在“CRFamily+”上对话泡泡玛特创始人兼CEO王宁。CRFamily+是华兴投资业务在今年年初新开辟的“投后活动”。

在那次对话中,王宁透露,在挖掘自有IP外,他们现在也开始在全球视野内做大量的IP合作,比如跟迪士尼、环球合作,跟一些知名的二次元IP合作等等。他认为,这意味着泡泡玛特今天的商业模式更具有包容性,也能承载更多元化的合作模式。

文娱速览:阅文回应作者合约等争议,腾讯阿里等投资注资华谊

王宁还认为泡泡玛特的成功不在于“盲盒”这个形式,而在于IP。“但我们不认为泡泡今天的成绩仅仅是因为盲盒这个载体。泡泡玛特的迅速壮大,核心要素还是IP本身。我们的用户多数都是成年人,真正吸引他们的不只是拆盲盒所带来的惊喜感,更重要的还是盒子里面的东西。”

王宁以一个非常宏观的角度概况了泡泡玛特的商业模式——把艺术和商业结合起来。他认为泡泡玛特的潮玩本质上是商业化的艺术品,他们所做的事情是挖掘艺术家,然后以一种物超所值的价格将他们的艺术品卖出去。

根据官方释义,成立于2010年的泡泡玛特围绕艺术家挖掘、IP孵化运营、消费者触达以及潮玩文化推广与培育四个领域,是一个用“创造潮流,传递美好”的品牌文化构建覆盖潮流玩具全产业链的综合运营平台。目前,泡泡玛特已开设线下直营门店140家,近850台机器人商店,覆盖全国63座城市。

2019年“双11”,泡泡玛特的天猫旗舰店销售额达到8212万元,同比增长295%——这在天猫玩具大类中排名第一,首次超过了丹麦乐高、日本万代等国际品牌。

成立10年来,泡泡玛特在一级市场完成了多笔融资。投资方除了前文提及的华兴新经济基金、正心谷资本、蜂巧资本之外还包括:红杉资本中国基金、创业工场、启赋资本和黑蚁资本等。泡泡玛特此前也尝试过登陆资本市场:它曾于2017年初登陆新三板,但已于去年终止挂牌。

2. 鼠绘负责人获刑后回应:会带来更多更好的内容

4月24日,上海市徐汇区人民法院知识产权审判庭开庭审理了一起转载《海贼王(航海王)》《排球少年》盗版漫画的案件,被告人王某被判处有期徒刑三年,缓刑三年,并处罚金八万元。同时,没收查获的涉案赃证物品。

根据相关法律,判刑三年缓刑三年意味着不会坐牢,不会影响基本生活,但会受到一些管制。

自2017年起,王某每周就把《海贼王》漫画的更新链接放在自己运营的网站上,同时再把自己网站链接放在上供用户点击观看,每一话都有超过10万的点击量。在两年多的时间里,王某共转载盗版《海贼王》《排球》漫画1300余部,并通过百度联盟等广告服务,获利数万元。2019年10月,因涉嫌侵犯著作权罪,王某被上海市公安局奉贤分局在河北廊坊执行逮捕。12月5日,上海市奉贤区人民检察院以涉嫌侵犯著作权罪对王某依法批准逮捕。

关于案件经过,详见:盗版《海贼王》等漫画,鼠绘负责人获刑三年、罚款八万元

文娱速览:阅文回应作者合约等争议,腾讯阿里等投资注资华谊

4月29日,鼠绘官方微博更新了一条回应了获刑消息,称举报和《海贼王》漫画国内版权方无关,打击盗版没有错,并表示未来的鼠绘会重生,“将在动漫资讯周边的分享基础上,加上漫画剧情预测,手办开箱测评”。

3. 北京文化巨亏23亿,被指财务造假

4月29日,北京文化发布年报,收入8.55亿元,同比增长15.37%;净亏损-23.06亿元,同比下降1943.12%。

北京文化是电影《流浪地球》的出品方,仅靠这一部电影,北京文化就赚了6.31亿元。在《流浪地球》之前,北京文化还押中了《我不是药神》和《战狼2》,可谓是爆款挖掘机。

在2019年北京文化还参与了《攀登者》《被光抓走的人》等多部电影,其影视及经济业务收入8.13亿元,同比增长了95.11%。

文娱速览:阅文回应作者合约等争议,腾讯阿里等投资注资华谊文娱速览:阅文回应作者合约等争议,腾讯阿里等投资注资华谊

理论上来讲,投资了多部如此成功的电影,北京文化不应该出现如此大幅度的亏损。财报中说,公司出现大额亏损主要是因为是全资子公司世纪伙伴和星河文化经营业绩下滑,基于审慎原则,公司计提相应的资产减值准备和商誉减值准备所致。

资产减值准备公告显示,2019年北京文化资产计提减值准备为22.47亿元,其中包括商誉减值准备14.76亿元(世纪伙伴计提商誉减值准备8.34亿元、星河文化计提商誉减值准备6.41元)。

在4月29日上午,北京文化就曾公告称,公司拟将持有的世纪伙伴100%股权转让给北京福义兴达文化发展有限公司,转让对价为人民币4800万元。而当初收购世纪伙伴,北京文化花了13.5亿元。

不过就算去掉了资产减值损失,北京文化依旧处于亏损的边缘。

就在公布财报的同一天,原北京文化副董事长,世纪伙伴董事长娄晓曦,在微博上实名举报北京文化财务造假,高管职务侵占。

文娱速览:阅文回应作者合约等争议,腾讯阿里等投资注资华谊

北京文化回应称,娄晓曦因涉嫌挪用资金罪,已出逃海外,而且娄晓曦已于2020年1月19日被北京市公安局朝阳分局正式立案,目前正在刑侦过程中。

4. 华谊兄弟2019年巨亏40亿,引入阿里腾讯等投资22.9亿

4月29日,华谊兄弟公布2019年财报,营收21.86亿元,同比减少43.81%;净亏损39.65亿元,同比减少262.32%;期内经营性现金流9035万,同比减少84.48%。

针对巨额亏损,华谊兄弟在年报中表示,“影视娱乐板块报告期上映的部分影片票房未达预期;品牌 授权及实景娱乐板块,受市场环境的影响,各项目推进进度存在时间性差异,导致收款进度在各年之间有所差异。”

华谊兄弟靠电影起家,但2019年华谊确实没有在大银幕取得什么成就,几部参与的电影票房都比较一般,另外华谊兄弟今年的资产减值损失达到了26.6亿,这也是巨额亏损的原因之一。

华谊兄弟的主要业务分为影视、品牌授权及实景娱乐、互联网娱乐三块,收入情况如下图所示:

文娱速览:阅文回应作者合约等争议,腾讯阿里等投资注资华谊

影视业务是最重要的,收入20.87亿元,同比下滑42.93%。2019年华谊上映的电影共有7部,包括《我和我的祖国》《攀登者》以及《只有芸知道》。收入贡献前 5 名的影视作品为《只有芸知道》《火王》《绝密者》《云南虫谷》《生活对我下手了第二季》,前 5 名影视作品合计实现收入3.14亿,占营业收入的 14.36%,其中只有《云南虫谷》是华谊主投。

品牌授权及实景娱乐板块营业收入3,467.80万元,较上年同期相比下降76.81%。所谓的实景娱乐就是华谊电影小镇等主题游乐场所,2019年9月22日,建业华谊兄弟电影小镇开园运营,海口、苏州、长沙、郑州四城开业。

互联网娱乐主要做粉丝经济方面的业务,目前已知的落地产品是和腾讯合作的星影联盟,但这一块业务华谊开展得并不顺利,经营互联网娱乐业务的华谊创星已经申请从新三板摘牌了。

华谊兄弟2020年计划上映电影11部,不过因为疫情原因都集中在今年2、3季度,其中包括根据手游《阴阳师》改编的《侍神令》。

与年报一同发布的,还有华谊兄弟的《非公开发行A股股票预案》。公告表示,华谊兄弟拟以2.78元/股非公开发行合计不超过8.24亿股,募集资金总额不超过22.9亿元,发行对象为阿里影业、腾讯计算机、阳光人寿、象山大成天下、豫园股份、名赫集团、信泰人寿、三立经控、山东经达九家公司,全部发行对象均以现金方式认购本次发行的股份。对于缺乏现金流的华谊而言,这笔融资算是解了燃眉之急。

文娱速览:阅文回应作者合约等争议,腾讯阿里等投资注资华谊

值得注意的是,阿里和腾讯原来就是华谊兄弟的主要股东,根据财报披露的数字,截至2019年年末,腾讯计算机以7.9%的持股比例位列华谊兄弟的第二大股份,杭州阿里创投占股4.45%,位列第四。另外,马云个人还持有华谊3.58%的股份。

5. 一半文娱企业1季度净利润出现同比下滑

本周有多家文娱相关企业发布2020年一季度财报,结合早先披露的公司,我们汇总了22家文娱企业的1季度的情况。

我们之前在这些公司发布业绩预期时做过汇总,详见:一季度两重天:万达影业预亏近6.5亿元,姚记科技净利增12倍

不过业绩预期只有净利润,正式的一季度报告里有营收和现金流的情况,能更准确地看出这些公司的经营状况。

文娱速览:阅文回应作者合约等争议,腾讯阿里等投资注资华谊

表格上的利润为“归属于上市公司股东的净利润”。

22家公司里一季度净利润出现下滑的有11家,正好占了一半,这里面除了影视公司和涉及到线下业务的企业,也有许多游戏公司,而且大部分出现亏损的是规模偏小的游戏公司。之前我们普遍认为游戏可能是1季度为数不多能增长的行业,事实确实如此,但出现增长的其实都是大公司,小公司的处境并没有变好。

最典型的例子就是天神娱乐,营收、利润和现金流都出现了大幅度下滑,公司称由于本身已经存在的债务问题,游戏、广告营销等板块营运资金紧张,导致经营规模与相关业务的开展未达预期,报告期内营业收入下滑。

6.《迷你世界》回应涉黄:主动全网下架,启动最高等级内容监管

本周,《新京报》报道有儿童家长反映,孩子在玩《迷你世界》时,有人教她拍摄和发送隐私照片。《迷你世界》是一款针对青少年和儿童的沙盒手游,官方去年宣称,已有“上亿青少年用户”。

事件被曝光后,《迷你世界》官方微博发布两条公告:

第一条是启动“平台最高等级内容监管限制”,即普通玩家皆不可上传、发布任何自制内容,直至系统整改完毕。并表示,针对极其恶劣的内容散播现象,《迷你世界》已前往所在辖区公安局就相关问题进行报案处理,并持续汇集举报信息,积极举证,提交案件侦办线索,目前深圳市南山派出所已受理此案。

第二天是官方主动全网下架,彻底阻断不良内容传播链条,直至产品整改完毕。重新上架时间暂未公布。

7. 疫情导致的票房损失或超过300亿元

4月29日,国家电影局召开电影系统应对疫情工作视频会议,会议提到从短期看,直接经济损失巨大,全国电影院暂停营业,制片和宣发基本停滞,目前估算全年票房损失将超过300亿元。从中长期看,经济下行压力等多种因素叠加,将对电影产业格局、生产方式、经营理念带来深刻调整,产生全方位、持续性的深刻影响。

并表示随着疫情形势进一步好转,要采取更多新招实招管用的招,为全面复工复产做好准备。要进一步加大帮扶力度,把短期纾困和长远发展有机结合,尽快出台财税政策的落地细则,鼓励各地因地制宜出台扶持政策,推动形成有利于产业发展的政策环境。要用好金融服务,与有关政策性银行、商业银行加强合作,积极吸引社会资本投入,鼓励担保和保险机构加强融资担保支持。对电影院要给予特殊扶持政策,积极协调出租方减免租金,推动电影专项资金给予贷款贴息,支持各地购买发放电影票券。

2019年全国电影总票房是642.66亿元,照此估算,今年国内的全年票房可能会出现腰斩。

8. 恺英网络2019年亏18.5亿,会计师对年报持“保留意见”

4月29日,恺英网络(002517.SZ)披露2019年年报,过去一年,恺英网络实现总营收20.36亿元,同比下降10.81%,归属于上市公司股东的净利润为-18.5亿元,同比下滑1161.26%。

恺英网络的亏损也来自商誉减值,旗下九翎网络与浙江盛和共计提商誉减值约21亿元。九翎网络的问题我们之前提过,是因为面临国际仲裁的巨额索赔(传奇IP株式会社的诉讼),预计赔偿金额很可能远超浙江九翎的净资产,将导致浙江九翎无法持续经营。浙江盛和是一个做传奇类页游的公司,财报上说计提商誉减值主要是因为浙江盛和2019年度营业收入及利润均出现较大幅度的下滑。

值得注意的是,负责此次年报审计的会计师事务所对恺英网络出具了“保留意见”的审计报告。理由有四点:

1.商誉减值与资产回收金额的确定性和恰当性难以判断。

2.恺英网络收购的浙江九翎网络科技有限公司的股权交易终止,对此形成的补偿金额和公允价值变动难以判断。

3.恺英网络全资子公司上海恺英网络科技有限公司持有的上海英梦网络科技有限公司股权转让交易的会计处理恰当性无法判断。

4.恺英网络因信息披露违规,被证监会立案调查,部分高管被刑事拘留,对财报的影响无法判断。

再来看经营情况,恺英网络2019年移动互联网收入3.99亿元,同比增长43.87%,游戏产品收入16.38亿元,同比下滑18.37%。

文娱速览:阅文回应作者合约等争议,腾讯阿里等投资注资华谊

自主研发并发行的中《蓝月传奇》自上线以来稳居畅销榜前列,最高月流水突破2亿元,截至报告期末,累计流水超过37亿元。不过这是一款页游,而非手游。

另外,恺英网络还在财报中披露正在研发两款二次元手游,一个是《魔神英雄传》,玩法是策略卡牌,另一款是 《刀剑神域黑衣剑士:王牌》。

9. 掌趣科技2019年净利润3.63亿元,扭亏为盈

4月28日,掌趣科技公布了2019年年报,营收16.17亿元,同比下滑17.93%。净利润3.63亿元,扭亏为盈。期内经营性现金流5.15亿元,同比减少39.13%。之所以能在收入下滑的情况下实现净利润扭亏,主要是因为去年掌趣有大额资产减值。

掌趣的收入九成来自手游,2019年其手游收入14.93亿元,同比下滑了20.22%。

文娱速览:阅文回应作者合约等争议,腾讯阿里等投资注资华谊

掌趣也公布了旗下收入排名前五的游戏的运营情况。根据版号查询,下表的游戏1为《奇迹MU:决心》、游戏2为《拳皇98终极之战》、游戏3为《一拳超人》、游戏4为《魔法门:英雄无敌》、游戏5为《塔防三国志Ⅱ》。

文娱速览:阅文回应作者合约等争议,腾讯阿里等投资注资华谊

2020年掌趣计划上线多款新产品,包括《真红之刃》《罗兰创世录》《黑暗之潮》《街霸:对决》《那些需要守护的》《修普诺斯》(前述游戏名称为暂定名称)等;《一拳超人:最强之男》等产品也将陆续上线海外地区。此外,公司已立项多款新产品作为未来产品储备,相关产品研发正在稳步推进。

10. 金科文化布局衍生品、乐园,2019年营收18.3亿元

4月30日,汤姆猫母公司金科文化公布2019年年报,营收18.3亿元,同比减少32.83%,净亏损2.78亿元,去年同期是净利润是8.32亿元。期内经营性现金流10.41亿元,同比增长30.22%。

亏损的主因是计提商誉减值、应收账款坏账准备、长期股权投资减值以及无形资产减值损失,2019年,金科文化资产减值损失达29.78亿元。

金科文化2019年来自游戏发行的收入有2.05亿元,同比减少63.3%,来自广告业务的收入12.38亿元,同比增长18.67%。另外还有一部分来自日化产品,财报上说他们已经在2019年完成了相关业务的出售。

文娱速览:阅文回应作者合约等争议,腾讯阿里等投资注资华谊

金科文化的核心资产就是“汤姆猫家族”,围绕这个IP,他们做游戏、做动画、现在还在做衍生品和乐园。

文娱速览:阅文回应作者合约等争议,腾讯阿里等投资注资华谊

手游方面,截至期末,“汤姆猫家族”系列移动应用全球累计下载量超100亿次,平均月活跃用户数超过3.5亿人次。公司的广告收入主要来自这些游戏和应用内的植入广告。

动画方面,“汤姆猫家族”系列动画片、短片及迷你剧等动漫影视作品,通过YouTube、Netflix等平台在全球200多个国家和地区播放,目前该系列动画作品已被翻译成29种语言,全网累计点击量已超400亿次。

IP衍生品方面,金科文化主要是对外做品牌授权,结合IP特色做亲子产品,公司目前已推出的IP衍生品包含鞋服、日用品、有氧洗护系列、AI机器人、智能玩具、儿童教育产品等多品类超900个SKU。

乐园方面,2019年底公司在杭州的第一家线下亲子乐园开始营业。截至报告期末,公司三家汤姆猫亲子乐园累计接待人次近20万人,累计有效会员超过21,000人,组织各类主题活动1000余场。

另外他们还涉足早教领域,和腾讯旗下的企鹅童话,以及编程猫、喜马拉雅等平台合作,推出音频、视频、少儿读物和STEM玩具。

11. 巨人网络2019年营收利润双双下滑

4月30日,巨人网络公布2019年财报,营收25.71亿元,同比下滑-31.96%;归属于上市公司股东的净利润8.2亿元,较去年同期减少23.94%;期内经营性现金流净流入15.05亿元,去年同期是净流出1351万元。

公司营收和利润出现下滑的主要原因是公司持续增加研发投入,优化组织结构使得研发费用、管理费用有所上升,新产品上线较晚,处于投入期,导致收入利润规模无法与研发投入同步增长。

巨人去年手游收入14.58亿元,同比增长0.23%,端游收入9.95亿元,同比减少4.33%,其他业务如下图所示:

文娱速览:阅文回应作者合约等争议,腾讯阿里等投资注资华谊

巨人在年报里提到了接下来布局的重点,值得拿出来说的有两个:

1.海外市场,除自主研 发外,巨人将采用代理优质游戏在海外发行的方式,打造海外发行团队,积极布局海外业务。

2.IP化运营,巨人成立了IP委员会,先行围绕“征途”和“球球”两个旗 舰IP做长远战略计划,拟通过文创产品、影视开发、电竞赛事等多种方式,丰富两大IP的文化内涵,加强其与粉丝群体的精 神纽带。

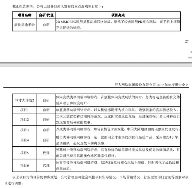
另外,巨人还公布了重点新游戏的项目,有一款二次元放置类手游。

文娱速览:阅文回应作者合约等争议,腾讯阿里等投资注资华谊

12. 游族网络2019年净利润同比减少近75%

4月29日,游族网络公布2019年财报,营收32.2亿元,同比减少10%;归属于上市公司股东的净利润2.56亿元,同比较少74.58%;期内产生的经营性现金流5.5亿元,同比增长101.38%。 幸运飞艇168开奖

正式版年报给出的数字和之前的业绩快报出入较大,对比两份文件,游族网络修正后的2019年营收则减少了2.96亿元,调减幅度8.4%,营收利润调减4.09亿元,调减幅度达71.14%,归属于上市公司股东的净利润调减2.94亿元,调减幅度53.38%。

文娱速览:阅文回应作者合约等争议,腾讯阿里等投资注资华谊

利润出现大幅下滑的原因是公司营业成本增长幅度较大,其手游业务的营业成本增长近53%,达到了17.42亿元。游族表示,本期在广告宣传及人力成本方面投入较大,同时由于代理游戏产品数量的增加使得分成成本也相应增加。

文娱速览:阅文回应作者合约等争议,腾讯阿里等投资注资华谊

游族2019年手游方面的收入为22.52亿元,同比下滑12.29%,页游收入8.81亿元,同比减少1.41%。值得注意的是,游族收入有超过6成来自海外。游族今年推出的《权力的游戏凛冬将至》在国内和国外都取得了不错的成绩。

13. 第七大道拟收购《我叫MT》手游母公司北京乐动

4月28日,游戏公司第七大道发布公告称,已于4月27日就潜在收购北京乐动卓越科技有限公司全部股权订立意向书。潜在卖方为北京乐动的现有股东,持有北京乐动全部股权。

北京乐动是《我叫MT》系列手游的开发商,其创始人邢山虎经历也颇为丰富,早年间以"说不得大师"为笔名创作了网文《佣兵天下》,后来进入游戏行业,自己把《佣兵天下》改成了手游。

不过,在手游市场摸爬滚打这么多年,乐动旗下最知名的还是蹭魔兽IP擦边球的《我叫MT》系列手游。现在《我叫MT》的原版动画已经在多年前完结,《我叫MT》手游则在竞争激烈的市场里失去了踪影。现在最新的《我叫MT4》已经和原版动画在美术风格上有了很大的差别,游戏内容里关于《魔兽世界》的擦边球也越来越少了。

提出收购的第七大道也是一家历史颇为悠久的游戏公司了,最早依靠页游《弹弹堂》起家,但在手游市场没有什么知名的产品。

14.55款游戏获版号,腾讯网易B站西山居在列

4月27日,广电总局更新了4月网游审批信息,又有55款游戏获得版号,包括腾讯的《不可思议之梦蝶》、网易的《黑潮之上》、心动网络的《深渊地平线》、勇仕网络《深空之眼》,这4款都是二次元游戏。

文娱速览:阅文回应作者合约等争议,腾讯阿里等投资注资华谊

另外还有西山居的《魔域手游2》、完美世界的《新梦幻诛仙》、中青宝的《波利幻想》《汐》(Switch)、B站的《斩妖行》(端游)、三七互娱的《梦想投资人》、中手游的《仙境逃亡》等游戏获批。

结合之前4月8日发布的版号,广电总局4月份总共发布了110个游戏版号。

15. 京都动画第一工作室完全拆除,旧址未来用途待定

自去年7月京都动画纵火事件发生后,公司方面决定拆除全部烧毁的现场,到本月28日全部拆除工作宣告结束。对于第一工作室旧址以后的用途,有家属提出希望建一个慰灵场所,但也有要求不要修建慰灵碑的呼声。京都动画的代理人律师在接受到目前为止的采访时表示,“我们将与遗属、当地的相关人士等进行协商,综合考虑各种情况进行判断。”

该事件中的犯罪嫌疑人青叶真司(41岁),目前仍在京都市内的医院进行治疗,京都府警察本部依旧采取一旦判断出其能忍受拘留的状况就立即逮捕的方针。

16. 2020年奥斯卡修改3条规则,流媒体电影可参评最佳影片 幸运飞艇开奖结果

1.影片不再需要在洛杉矶地区影院上映至少一周才可获报名资格,但必须在流媒体或点播平台上线后60天内上传至奥斯卡官方平台Academy Screening Room,并符合其他相关规则。这意味着2020年的奥斯卡,流媒体电影也能参选最佳影片奖。需要注意的是,这项规则调整仅适用于2020年的奥斯卡奖评选。

2.最佳国际影片的初审(即确定入围名单)所有学院会员皆可参评,之前的规则是初审只有委员会成员参与。另外,新规则也要求送选电影也要求上传至Academy Screening Room。

3.最佳音效剪辑和音响效果两个奖合并为一个“最佳音响”。音乐类奖项中,一段配乐必须有60%以上的部分为原创配乐,对于续集或者IP改编电影,一段音乐必须有80%以上为新配乐。

17. YouTube 2020年1季度广告收入40亿美元,同比增长33%

4月29日,Google发布了2020年1季度财报,Google旗下视频平台YouTube广告收入40亿美元,同比增长33%。

YouTube基本依靠插广告挣钱,看起来似乎疫情对YouTube的影响并不大。但需要注意的是,本季度财报反映出的疫情影响非常有限,因为疫情直到 2 月下旬开始才对全球大多数地区的经济和广告预算造成冲击。CEO桑达尔·皮查伊(Sundar Pichai)在财报电话会议中称,今年 3 月,Google 的广告收入出现了明显下滑,且不良趋势延续到了四月。

Google 已经计划在今年剩余时间减少招聘,并考虑在2020年前大幅削减自己的营销预算。Facebook 也警告称,其收入已经受到广告业务低迷的威胁。旷日持久的疫情和停工停产对经济造成的影响将会在今年2季度爆发,届时疫情对经济造成了多大的影响才会真正显现出来。

转载请注明来自Nkqfj,本文标题:《5432地下城什么意思(文娱速览阅文回应作者合约等争议)》

每一天,每一秒,你所做的决定都会改变你的人生!

发表评论

快捷回复:

评论列表 (暂无评论,2人围观)参与讨论

还没有评论,来说两句吧...