暴力飞车2021破解版(2022年停运最多的竟是腾讯停运近30款游戏)

暴力飞车2021破解版(2022年停运最多的竟是腾讯停运近30款游戏)

admin 2025-10-15 看点 2 次浏览 0个评论

2022年即将过去了,又有一大波游戏在2022年“逝去”。许多当年红红火火的游戏,终究抵不过时间,消失在了时代的浪潮之中,而这首当其冲的就是腾讯,据第三方统计,腾讯在2022年停运了将近30款游戏,是中国各大厂商中停运游戏最多的。

废话不多说,今儿小弟跳出来一些,来和大家聊聊2022年腾讯都停运了哪些游戏吧!

2022年停运最多的竟是腾讯?停运近30款游戏,亿级老游戏也得凉!

腾讯极光计划

“极光计划”简单来说,就是一个由腾讯主导,为小型游戏工作室开展的扶持计划。许多精品独立游戏应该有的大家也有所耳闻。

例如《记忆重构》就是“极光计划”中的其中一个。

2022年停运最多的竟是腾讯?停运近30款游戏,亿级老游戏也得凉!

《记忆重构》是一款悬疑类密室逃脱电影交互式互动电影,具有多重烧脑的解谜关卡,玩家通过剧情线索解开谜团的关键,并根据游戏的进程推动剧情的发展。由于开发者没有任何前人的经验可以借鉴,整个开发过程可以说是一言难尽。

真人摄影方面拍得确实不错,但是解谜和剧情方面确实也需要改进,作为一个第一次制作的小团队来说,其实做的还算不错。

2022年停运最多的竟是腾讯?停运近30款游戏,亿级老游戏也得凉!

再例如《节奏丛林》。一款4个人做的独立的游戏。作为一款音乐节拍小游戏,因为可爱萌趣的画面,加上可爱卖萌超级“皮”的情节,还火爆一时,甚至有人说他是腾讯史上最皮的手游。

2022年停运最多的竟是腾讯?停运近30款游戏,亿级老游戏也得凉!

不过极光计划单机游戏却不知道为何,在2022年大批量的退市停运了,小弟点了点,包括以上2款,还有《螺旋风暴》、《闹闹天宫》、《海盗法则》、《砖块迷宫建造者》、《带你回家》、《英雄就是我》、《牌师》、《卡片怪兽》一共10款。这些退市停运的游戏就无法下载游玩到了,许多质量其实都挺不错,多少觉得有些可惜。

从市场成绩的角度上看,这些游戏算不上成功,甚至还有一些冷门。即使游戏下架之后,却依然在一部分玩家群体心中留下了不可磨灭的痕迹。在这一点上看,它们无疑是有价值的。

2022年停运最多的竟是腾讯?停运近30款游戏,亿级老游戏也得凉!

《极品飞车OL》

停运时间:1月27日

说到极品飞车这个名号,想必各位喜欢赛车的玩家都不陌生。

《极品飞车OL》其实就是韩服的《极品飞车:极限边缘》,这款游戏是EA首尔工作室SPEARHEAD采用寒霜3引擎研发的。游戏先后经历了“热力首测”“燃情封测”“疾驰预内测”“极速内测”,在2017年终于在国服开启不删档测试,也就是公测了。

2022年停运最多的竟是腾讯?停运近30款游戏,亿级老游戏也得凉!

实际上《极品飞车OL》韩服大本营的运营情况就一直不怎么样,2019年5月韩服在国内各大媒体都不知道的情况下悄咪咪的停运了。这件事当时就引起了国内玩家的一阵恐慌,但是腾讯稳住了玩家。

不过明显最后腾讯也没有熬住,《极品飞车OL》在2021年就宣布将在2022年1月27日正式停服。

2022年停运最多的竟是腾讯?停运近30款游戏,亿级老游戏也得凉!

《战歌竞技场》

停运时间:2月18日

《战歌竞技场》作为腾讯唯一一款自研的自走棋手游,国际版本叫做《ChessRush》,一开始的时候被无数人称作为腾讯在自走棋领域的“亲儿子”,当时宣传还打出了自走棋2.0的旗号。

2022年停运最多的竟是腾讯?停运近30款游戏,亿级老游戏也得凉!

不过随着自走棋的热度消退,坚持了不到2年的时间,腾讯就宣布停止《战歌竞技场》的运营,退出了国服的舞台。实际上,目前市场上自走棋应该就《云顶之弈》还有一定人气。

而当时同在腾讯旗下的自走棋鼻祖《多多自走棋》之前更是早就被腾讯宣布了停运,转为龙渊网络代理。《战歌竞技场》坚持到22年才停运,也就不奇怪了。

2022年停运最多的竟是腾讯?停运近30款游戏,亿级老游戏也得凉!

《QQ堂》

停运时间:4月20日

《QQ堂》是2004年底腾讯推出的一款休闲娱乐的游戏,游戏的整体玩法来源自经典的FC游戏《炸弹人》。对于很多上年纪的老玩家来说,《QQ堂》绝对是一款充满回忆的游戏,相信有不少玩家那个时候就是为了玩《QQ堂》才申请的QQ号。

2022年停运最多的竟是腾讯?停运近30款游戏,亿级老游戏也得凉!

在那个时期腾讯旗下有一堆的QQ开头的游戏,比如《QQ音速》《QQ堂》《QQ幻想》《QQ华夏》等等,这些游戏也是不少玩家的童年回忆。不过天下没有不散的宴席,《QQ音速》2019年停运,现在《QQ堂》也停运了。

实际上,在2012年后腾讯基本上就对《QQ堂》不抱希望了,因为自那以后游戏几乎再没推出过大型活动,2015年腾讯对客户端进行了最后一次更新,此时腾讯完全放弃这款游戏了,所以后来Win10系统的玩家想玩《QQ堂》只能用虚拟机,因为游戏已经不没法支持Win10了。

没想到《泡泡堂》成为了最后的赢家。

2022年停运最多的竟是腾讯?停运近30款游戏,亿级老游戏也得凉!

《我的起源》

停运时间:4月25日

《我的起源》是由完美世界研发、腾讯代理的沙盒进化MMO手游。该游戏于2019年11月开始不删档公测,正式开服前,官网显示全平台预约数量突破 1700 万。同时,根据七麦数据显示,《我的起源》连续三天 iOS游戏免费榜排行第一,在未正式公测时即已霸榜两天。

2022年停运最多的竟是腾讯?停运近30款游戏,亿级老游戏也得凉!

不过游戏的运营不给力。闪现1月后频繁出现运营事故。2021年2月,第三方数据显示《我的起源》已经被不少数据平台列作C级以下,月收入跌到百万以内。

《我的起源》今年2月宣布停运,仅运营了2年多时间,停运也就不奇怪了。

2022年停运最多的竟是腾讯?停运近30款游戏,亿级老游戏也得凉!

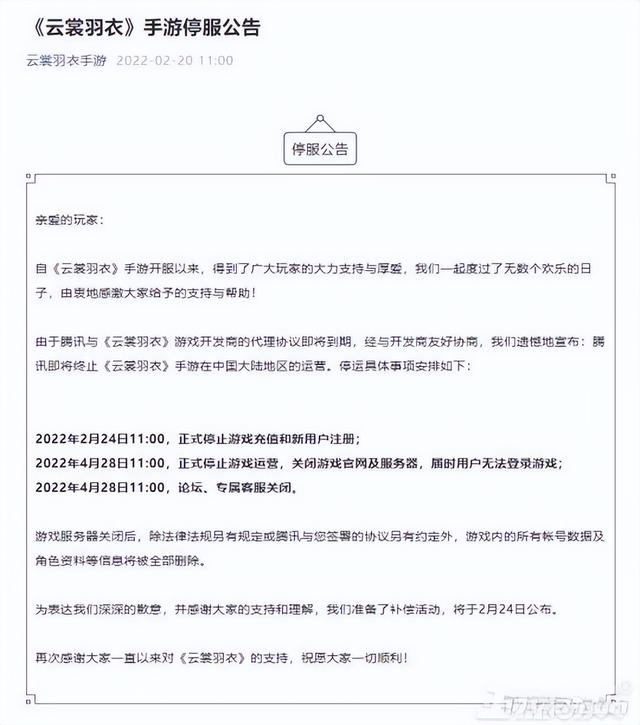
《云裳羽衣》

停运时间:4月28日

说到《云裳羽衣》,那经历可以就不一般了,简单来说就是,停了但又没有停,最后还复活了?

在2022年2月的时候,腾讯曾经宣布即将终止旗下《云裳羽衣》手游在中国大陆地区的运营。游戏将于4月28日停止游戏运营,关闭官网和服务器。

2022年停运最多的竟是腾讯?停运近30款游戏,亿级老游戏也得凉!

但是这个举动遭到了大量玩家的抗议,因为在发布停服公告之前,游戏内还刚刚推出了新的活动,完全没有表现出游戏即将凉凉的迹象。尤其是删除数据和角色资料的行为,这也意味着玩家花过的时间、投入的情感,全都成了竹篮子打水一场空,这也让众多玩家完全不能接受!

2022年停运最多的竟是腾讯?停运近30款游戏,亿级老游戏也得凉!

不过这次玩家的抗议没有白费,在经过消费者协会的推动下,最终促成了“官方宣布决定中止停服流程,继续为大家提供游戏服务”的决定,腾讯官方正式宣布中止停服流程。

2022年停运最多的竟是腾讯?停运近30款游戏,亿级老游戏也得凉!

《秦时明月世界》

停运时间:8月29日

《秦时明月世界》一款由腾讯打造的全民MMO游戏。这款游戏改编自经典国漫《秦时明月》,再现大秦世界,原著剧情再次重启。

2022年停运最多的竟是腾讯?停运近30款游戏,亿级老游戏也得凉!

这款游戏由研发过《火影忍者》改编游戏的腾讯魔方工作室自研,但数据并不理想。 根据七麦数据显示,从3月26日上线到10月18日,《秦时明月世界》的ios收入预估仅有400万美元,那么《秦时明月世界》上线近八个月的总收入估算也不过8000万人民币。

2022年停运最多的竟是腾讯?停运近30款游戏,亿级老游戏也得凉!

值得一提的是,《秦时明月世界》上线的时间,正是《秦时明月之沧海横流》上篇刚刚完结的一个月内,可以说是在漫游联动比较理想的周期内。但这款游戏再次证明了国产动画顶级IP在进行游戏改编上依然只能靠割老粉丝韭菜,现在游戏停运了,虽然不少玩家怀念,但实在是让人唏嘘。

2022年停运最多的竟是腾讯?停运近30款游戏,亿级老游戏也得凉!

《拉结尔》

停运时间:9月6日

《拉结尔》是一款被腾讯停运了又被开发商复活的国产暗黑游戏,而且接手回来的开发商口气也很大,说是要“去商业化”。

有意思的是,腾讯前脚刚扔掉了《拉结尔》,后脚就出现了暴雪和网易分手这个究极风口,暗黑系游戏出现了一个明显的缺口,喜欢这类游戏的玩家正嗷嗷待哺。腾讯看着心碎的暗黑玩家,可能大腿都要拍断了...

2022年停运最多的竟是腾讯?停运近30款游戏,亿级老游戏也得凉!

在腾讯抛弃了他们之后,开发商自己搞起来了一个纯净版,打着收留心碎玩家的名义,《拉结尔》正式重新上线了。

《拉结尔》还在游戏里内涵了一波暴雪和网易,游戏内有三个称号奖励。 分别是:那个游戏的、不朽的,后缀称号则是“心碎玩家”。

2022年停运最多的竟是腾讯?停运近30款游戏,亿级老游戏也得凉!

不过游戏“去腾讯化”后依旧存在很多问题,例如游戏画面跟不上时代,打击感太差等等,虽然不氪金了,但是许多玩家认为他也并不好玩。不过也有玩家认为游戏有《暗黑3》的味道。小弟觉得,还是得亲自去体验下。

2022年停运最多的竟是腾讯?停运近30款游戏,亿级老游戏也得凉!

2022年停运最多的竟是腾讯?停运近30款游戏,亿级老游戏也得凉!

《文明大爆炸》

停运时间:9月8日

《文明大爆炸》是一款经营养成类游戏,在前期雇佣工人工作效率低时甚至可以通过手动点击物资的方式来加速游戏进程。经营、单机、挂机,三个标签就能很精准很贴切的形容这个游戏。

2022年停运最多的竟是腾讯?停运近30款游戏,亿级老游戏也得凉!

不少玩过的玩家都觉得这款游戏和《文明创世者》这款游戏十分相似,说没有借鉴,那是不可能的。而且游戏的逼氪比较严重,是否氪金的差距十分大,令不少玩家不满。

除了因为氪金令人诟病之外,游戏实际上在停服前大约半年就已经基本不更新了,总之是凉凉了。

2022年停运最多的竟是腾讯?停运近30款游戏,亿级老游戏也得凉!

不过据说游戏转移到了抖音平台,如果想玩的玩家可以去试试。

《征服与霸业》

停运时间:9月23日

也许是眼红SLG市场的火热,腾讯在已有《鸿图之下》和《乱世王者》等一众SLG游戏的情况下,在2021年又推出了《征服与霸业》。游戏的特色是多文明,玩家可以选择华夏、不列颠、法兰西、扶桑、古罗马等文明开始游戏,对于受够满大街国产“三国”战略游戏玩家来说是个好消息。

2022年停运最多的竟是腾讯?停运近30款游戏,亿级老游戏也得凉!

不过《征服与霸业》可以说是公测即巅峰了,官方社交平台在公测后一个月就没人管理了,同时游戏的贴吧也凉了,因为巅峰太短暂,有玩家就吐槽“凉了”“这游戏就没火过”。还有被提及较多的则是氪金点以及平衡性。

2022年停运最多的竟是腾讯?停运近30款游戏,亿级老游戏也得凉!

游戏坚持了一年到现在才宣布停运也算抗揍了,因为早在1月份就有很多玩家反映游戏没法登陆了,6月份有玩家发现游戏已无法下载……

2022年停运最多的竟是腾讯?停运近30款游戏,亿级老游戏也得凉!

《比特大爆炸》

停运时间:9月23日

在手游市场,飞行射击是再经典不过的玩法,就连腾讯也早早地推出了《全民飞机大战》、《雷霆战机》,累计注册用户达3亿以上,常年占据该品类大部分的市场份额。

幸运飞艇预测 然而在2021年,腾讯找到了曾研发出国内首款星际空战手游《雷霆战机》的团队再次合作——在对《雷霆战机》核心玩法上进行全面升级的基础上,推出新作《比特大爆炸》。上线首日,即获得休闲游戏排行榜第二。

2022年停运最多的竟是腾讯?停运近30款游戏,亿级老游戏也得凉!

《比特大爆炸》是一款画风Q萌的飞行射击手游。游戏由3D像素构筑方块世界,拥有多种创意BOSS,融合社交与roguelike元素,让玩家在花式弹幕的趣味战斗中,感受好友互撩恶搞的魅力。

不过目前看来腾讯的尝试还是失败了,不过运营了一年就宣布停运凉凉,没能找回当年《雷霆战机》的辉煌。

2022年停运最多的竟是腾讯?停运近30款游戏,亿级老游戏也得凉!

《战争雷霆》

停运时间:10月17日

《战争雷霆》是一款由俄罗斯游戏公司制作的以二战和冷战为主要背景的多人第三人称载具射击游戏(MMOTPS)。游戏中包含数百种西班牙内战至冷战后时期的空中、地面、海面的载具。

2022年停运最多的竟是腾讯?停运近30款游戏,亿级老游戏也得凉!

在同类游戏中,《战争雷霆》可以说是提供了最贴近现实的游戏体验,和数量与种类足够丰富的武器装备。以步兵为单位的模拟向多人对战游戏很多,但以各型载具为题材的拟真类对战网游,《战争雷霆》是少数能长期稳定运营的作品之一。

甚至还有玩家打上头了,为了争论坦克强弱与游戏的真实性,三番两次有玩家曝光自己是某国军人,并泄露自己国家的军事机密,甚至闹到了国防部那去了。

2022年停运最多的竟是腾讯?停运近30款游戏,亿级老游戏也得凉!

不过《战争雷霆》一直处于尴尬的中间地带。它既不能完全按照历史去还原载具,因为这会让游戏体验下降,又不能对载具进行过多更改,因为这就不够“历史”。广泛的目标用户定位使《战争雷霆》注定难以调和这个矛盾,注定无法令所有玩家满意。

2022年停运最多的竟是腾讯?停运近30款游戏,亿级老游戏也得凉!

腾讯2016宣布代理《战争雷霆》,到现在也已经6年了,没想到还是宣布停运了。就有玩家吐槽说天天说人家《坦克世界》要亡了,说了十一年没想到《战争雷霆》更快。

想玩的玩家可以去Steam看看,国际服还在。

《冒险岛2》

停运时间:11月2日

说到《冒险岛》,恐怕老玩家们都十分熟悉,在玩家们的支持下,《冒险岛》从2004年持续运营至今,它在全球60多个国家地区开了服,在2009年的时候全球玩家达到了9200万,而前一年公布全球注册玩家数量的《魔兽世界》也才1100万。

然而站在这样一位巨人肩膀上推出的续作《冒险岛2》,才运营了4年多后被腾讯玩停服了。

2022年停运最多的竟是腾讯?停运近30款游戏,亿级老游戏也得凉!

2014年就上线韩服的《冒险岛2》,在腾讯拖拖拉拉的代理下愣是测试了一年多,国服的《冒险岛2》在内测阶段时,每次测试激活码都能被黄牛炒到近千元,让玩家们怨声载道。兜兜转转的《冒险岛2》一直拖到了2018年7月12日才正式国服公测。

不过这时的《冒险岛2》,已经被腾讯改得面目全非了,例如国服《冒险岛2》中,副本BOSS血量被腾讯超级加倍了,影子军团祭坛混沌本BOSS血量是韩服十倍。

2022年停运最多的竟是腾讯?停运近30款游戏,亿级老游戏也得凉!

拿着玩家的情怀无下限的魔改游戏,将玩家作为数值测试的小白鼠与牺牲品,《冒险岛2》停运也许对玩家或者运营方都是一种解脱。

2022年停运最多的竟是腾讯?停运近30款游戏,亿级老游戏也得凉!

《玄中记》

停运时间:2023年2月10日 幸运飞艇全天计划

《玄中记》手游以山海经等中国神话为世界观,创新加入玄幻元素,为玩家们构建了一个全新的架空多种族宏大世界观。在玄中大陆里,玩家不仅可以自由驯服上百种妖神妖兽,还可以进行多达“256变”模样改造,还能进行脑洞大开的“唤生”玩法繁育元兽后代。

2022年停运最多的竟是腾讯?停运近30款游戏,亿级老游戏也得凉!

虽然在游戏上线之初,凭借中着《塞尔达传说》+《原神》的话题积攒了不少热度,开服还遭遇了“游戏非常火爆火爆”等一系列问题,达成了“开服即炸服”的成就不过显然《玄中记》在上线之后并没有引发大规模的讨论。

2022年停运最多的竟是腾讯?停运近30款游戏,亿级老游戏也得凉!

根据玩家反馈,游戏的玩法强调重社交、在线时长、有系统规划的游戏进度等等,对于如今追求快节奏的玩家来说游戏的肝度太高,让人缺乏继续下去的动力。同时游戏中的氪金内容也为数不少,甚至影响到正常游玩。

只是没想到2月才开启正式公测的它,开服才一年不到,就宣布停运了。

2022年停运最多的竟是腾讯?停运近30款游戏,亿级老游戏也得凉!

《胡桃日记》

停运时间:2023年2月15日

《胡桃日记》是一款元气少女治愈陪伴手游,由巨人网络开发。游戏玩法也很简单,典型的佛性养成放置类手游,说通俗点,“养女儿”类型的手游,有点类似几年前火过的《旅行青蛙》。

胡桃其实是18年那时火过的menhera chan,全名为七濑胡桃,是由日本Joynet会社绘师ぽむ所创作的LINE表情包及其衍生作品的登场角色,成为风靡全网的表情包少女。

2022年停运最多的竟是腾讯?停运近30款游戏,亿级老游戏也得凉!

2018年7月13日,巨人网络科技获得七濑胡桃系列作品形象在中国大陆地区的代理权。2019年6月21日,七濑胡桃正式作为巨人网络首位虚拟偶像出道。

2022年停运最多的竟是腾讯?停运近30款游戏,亿级老游戏也得凉!

不过据说游戏十分氪金。比如说商城里的服装,一眼望去几乎都是98,这售价实在是太高了。小弟我自己买个衣服都不一定有98元!

2022年停运最多的竟是腾讯?停运近30款游戏,亿级老游戏也得凉!

不仅如此,《胡桃日记》官博还因为发布了应援肖战的微博被玩家们给冲过。这无疑是在踩着玩家的雷点蹦迪。

运营近两年之后,《胡桃日记》最终还是凉凉了。

转载请注明来自Nkqfj,本文标题:《暴力飞车2021破解版(2022年停运最多的竟是腾讯停运近30款游戏)》

每一天,每一秒,你所做的决定都会改变你的人生!

发表评论

快捷回复:

评论列表 (暂无评论,2人围观)参与讨论

还没有评论,来说两句吧...