可爱的空姐下载地址(飞机拜拜员走红)

可爱的空姐下载地址(飞机拜拜员走红)

admin 2025-11-06 资讯 2 次浏览 0个评论

来源:央视网

近日,在安徽合肥新桥国际机场,

网友乘机时拍到了一对

超可爱的“飞机拜拜员”,

挥手还会卡点。

各地“飞机拜拜员”冲上短视频平台热搜。

许多网友晒出自己乘坐飞机时,

在飞机起飞前看到地面有工作人员向飞机挥手,

形似告别的视频和照片。

“飞机拜拜员”走红,网友:被可爱到了“飞机拜拜员”走红,网友:被可爱到了“飞机拜拜员”走红,网友:被可爱到了

网友们纷纷表示好奇,

突然“大火”的“飞机拜拜员”究竟是何种职业?

“这些工作人员到底是做什么的呀?”

“那些工作人员好可爱啊,他们在跟我挥手告别!”

对此,有热心网友表示,

“飞机拜拜员”实际叫“机务”。

“飞机拜拜员”走红,网友:被可爱到了

作为机务维修人员,

“飞机拜拜员”们负责飞机检修方面工作,

每一次挥手背后或是上百项检查。

大家看到的挥手,

既是他们给飞行员的信号,

也是向乘客的告别。

机场“气氛组”走红

“飞机拜拜员”上热搜,

让从事6年机务维修工作的王海(化名)

感到十分高兴。

他表示,

谈到飞机工作人员,

人们往往想到空姐、机长,

“飞机拜拜员”们一直以来,

都是在“幕后”工作。

国内资深机长介绍,

机务维修工作人员主要从事

放行飞机、

观察飞机周围障碍物、飞机附近有无危险的工作。

同时,

飞机上各个部件,有无关闭、扣好,

飞机有无渗漏各种油、

发动机起动有无着火,

都是机务维修人员需要检查的。

根据机务维修人员行业标准,

机务完成送机工作后,

会撤离到飞机的侧边与机长沟通,

随后飞机会看手势滑出。

“通常,

机务维修人员会先给飞行员一个滑出手势,

表示轮档、起落架销子取下,

周围没有障碍物,飞机可以滑出。”

“飞机拜拜员”走红,网友:被可爱到了

机务维修人员的手势之一(图源:受访者)

手势的最后便是挥手动作。

这一动作的含义

包括了向飞行员示意,以及向乘客告别。

幸运飞艇开奖结果 “这是一个充满了人文关怀的动作。”

工作不只有“拜拜”

网友们看着可爱的“飞机拜拜员”们,

其实个个“身怀绝技”。

挥手,

只是工作的最后一部分。

王海表示,

身为机务维修人员,

要对相关语言烂熟于心。

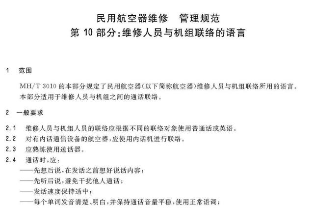
在《民用航空器管理规范:维修人员与机组联络的语言》中

对于飞机进港、出港、异常情况下

机务维修人员如何与机组沟通,

进行了具体的规范要求。

根据不同情况,

机务维修人员与机组共有27种对话方式,

并有中英文两个版本。

“飞机拜拜员”走红,网友:被可爱到了

同时,机务还要掌握

民用航空器维修地面安全的相关规范。

维修标准文件

《中华人民共和国民用航空行业标准MH/T 3011》

总共162页,

其中,90%的内容是所有机务必须熟悉的。

在飞机起飞前,

机务们需对照“工卡”,

在规定的检修时间内,

对若干项目进行检查维修。

“飞机拜拜员”走红,网友:被可爱到了

王海展示的工卡有20个项目,规定检修时间仅有30分钟。

王海表示,

碰见飞机有故障需要维修的时候,

一个人的工卡可能都会有上百页。

成为“拜拜员”之前,你需要做的n件事

对于“飞机拜拜员”岗位,

不少网友表示:我可以。

“飞机拜拜员”走红,网友:被可爱到了

但事实上。

每一位“飞机拜拜员”们,

上岗前都要经历长期严格培训。

王海介绍,

机务维修人员有漫长的培训周期。

在航空大学时,一般会学习基础理论知识,

在岗前培训时,学习诸多行业标准。

完成岗前培训后,

机务可以开始上岗实习,进行勤务工作,

同时也会伴随着半年到一年的培训期。

王海经过一年的勤务实习,

才进入到维修培训期。

维修培训后,还需获得维修授权,

才能进行飞机的维修工作。

由于飞机的更新换代,

机务维修人员还要定期“复训”。

王海介绍,

除了最初的相关培训

以及日常的师傅教导,

单位每隔两年会组织机型复训,

让机务反复熟悉飞机各部件以及新结构。

又学又干,

“飞机拜拜员”们的工作强度着实不小。

即使级别不断晋升,

从一般勤务人员到一级维修人员,

再到二级维修人员、放行人员,

他们从不敢有一丝松懈。

正因为较高的工作强度, 幸运飞艇开奖结果

机务们有句玩笑话,

“月月发工资,花都花不完”。

这背后其实说的是他们工作辛苦,

没有时间去消费。

“飞机拜拜员”并不只是在“拜拜”,

一丝不苟地工作,

只是为了守护广大旅客的生命安全。

每一次挥手,

都代表着一次平安的起航。

转载请注明来自Nkqfj,本文标题:《可爱的空姐下载地址(飞机拜拜员走红)》

每一天,每一秒,你所做的决定都会改变你的人生!

发表评论

快捷回复:

评论列表 (暂无评论,2人围观)参与讨论

还没有评论,来说两句吧...