近日,上海市民陈先生反映,国庆假期他们一家三口去云南旅游,结果刚到丽江,4岁多的女儿就出现严重高反。
陈先生马上订回沪机票,心急之下却将出发地输错,随即取消重订,前后仅1分钟,竟被收取了2000多元的退票手续费。
据报道,10月4日当天,陈先生一家抵达丽江,5日凌晨4时许,4岁多的女儿出现不适反应。陈先生夫妇连夜将女儿送到丽江市人民医院,经过一系列检查后,女儿被诊断为“高海拔效应”,立即进行了吸氧治疗。
“在医院一直弄到早上6时许,医生说高原缺氧会导致心肌损害,建议我们尽快返沪。”陈先生称,关系到女儿的健康,他马上在旅游平台上搜索并预订当天最快的返沪航班。
由于心急,陈先生误将返沪航班选成了大理飞上海,预订了15:25起飞的祥鹏航空8L9791航班。“刚下单我就意识到选错了,我们还在丽江不是大理,连忙点击了取消申请,前后也就一分钟。”
可即便他第一时间提交了取消订单申请,大约十分钟后收到结果,仅女儿的机票被拦截成功,他和妻子的两张成人票依然正常出票,再申请退票就需要支付2000多元手续费。
为了带女儿尽快返沪,陈先生只能先办理退票,又再次下单购买了3张从丽江回上海的机票。
记者联系到订票的旅游平台,平台反馈确有此事。平台记录显示,当天客户于10月5日6:26,预订大理飞上海2大(含税2160元/位)、1小(含税1390元)三张机票,随后于6:27提交申请取消订单,儿童取消成功,成人最终取消失败,大人机票于6:29出票。
之后客户通过App渠道提交自愿退票申请,退票损失1045元/位,并操作成功,该笔退票费用由航司收取。至于为何只有儿童票被拦截成功,主要是因为相对成人票,儿童票的出票速度更慢。
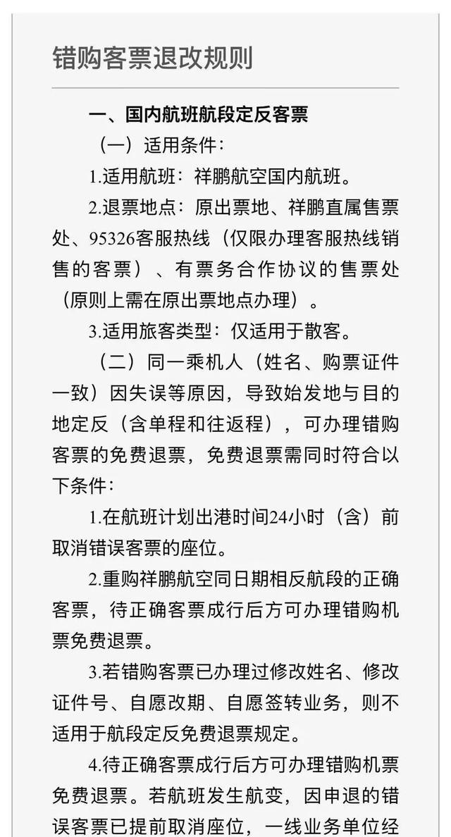
幸运飞艇网址 在祥鹏航空官网,记者查询到该航司关于“错购客票退改规则”,仅有国内航班航段定反客票、航班旅客证件姓名信息错误、重复客票等情况可申请免费退票,并无目的地填错的相关政策。也就是说,旅客填错目的地退票,须按照相应退票规则进行扣款,无法申请免费退票。
就像有网友吐槽,航空公司可以临时取消航班,但旅客却连“1分钟”的容错空间都没有!陈先生的退票经历引发热议。
也有网友分享自己的经历称,退票手续费不全是由航空公司收取的,而是大部分由机票代理商收取。
中国民用航空飞行学院教授许凌洁介绍,机票销售一般分为直销(航司官网、App、电话等)、分销(以OTA在线履行代理平台,其他第三方平台以及其他销售代理商代理销售机票)。常见的退改费争议包括:高额退改手续费比例不合理;退改规则不透明且表述模糊,平台常将退改规则隐藏在冗长格式条款中,消费者难以注意。
上游新闻评论称,机票退改不该这么难,也不应这么贵,要破解此类困局,还需从规则设定层面重新平衡好航空公司与旅客的权责关系,采取更加人性化的退票政策,给消费者留下合理的“容错空间”,为操作失误留出缓冲地带,减少类似因手滑失误被扣费的闹心事发生。
中国青年报(整理:韩若冰、陈垠杉)综合:新民晚报(记者:李晓明)、法治日报、上游新闻评论等
来源: 中国青年报 幸运飞艇
转载请注明来自Nkqfj,本文标题:《是我夫人阿破解版(订票一分钟后取消被扣2000多元网友离谱)》
 
		
 京公网安备11000000000001号
京公网安备11000000000001号 京ICP备11000001号
京ICP备11000001号
还没有评论,来说两句吧...